crm J. K. Wong: UX/UI Designer
Enterprise C R M

A mobile-first solution to manage potential prospects



TEAM

Team and methods information

METHODS

Team and methods information

OVERVIEW

Note: The mock-ups in this case study have been scrubbed of sensitive/client-specific data.

A life insurance client hired me to lead their UX/UI team to design a mobile first web application based on Pegasystems to help their 135,000 agents increase sales and grow their teams.

The project had already been running for 6 months before I joined.


a screenshot of auditions

PROBLEM

At the time, the independent contractors were using 5 different legacy applications to track/manage leads but none of them could completely accomplish all their needs. To update any detail, users had to input the data into 2 or more applications, depending on which kind of info. This led to a very slow and cumbersome process to push leads through the pipeline.

TEAM

I was the UX lead working closely with 3 associates from the client side, a junior UX designer, and 2 business analysts.

ONBOARDING

As with any new client project, I started off my time by clearly defining the scope, org chart, and means of communication, as well as putting together a schedule and redefining the workflow.


the U X and dev workflow

Before I joined the project, there was no designated design process so I had to establish one myself by setting up the standard and requesting a new design jira board that was more flexible to the iterative design process.

DISCOVERY

As part of the discovery, I performed interviews on agents and stakeholders, ethnographic research on users of the existing apps, and market analyses to compare with other existing CRMs.

DEFINE

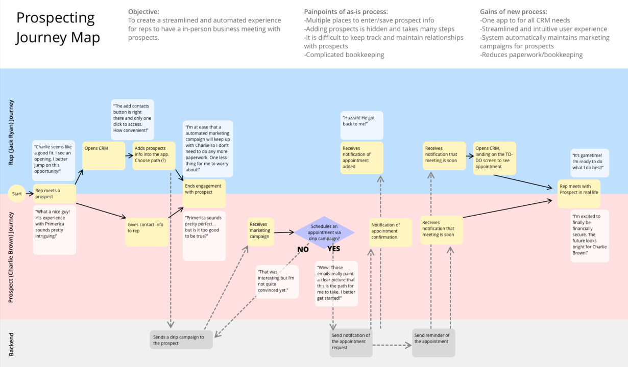
Through my discovery, I learned that there are two user experiences to consider, the agent as well as the prospect.

the U X and dev workflow the U X and dev workflow


I also defined the end goal for this product:
to have an in-person business meeting between the agent and their prospect.

I mapped their interconnected relationship within a journey map to align the team on the same page.


the U X and dev workflow

IDEATE: Pivoting off the research

Originally, the client wanted a desktop web application built with Pega out-of-the-box capabilities that focused on pushing automated marketing campaigns. This is what the team had been working on before I joined.

However, after reviewing the research, I realized that a more comprehensive mobile-first application would be much more useful since most of the work is done on the go. This would require some more customization within the Pega web app framework but definitely necessary.

After weeks of being neglected by the product owner, I finally got her attention and was able to share my findings. By understanding the value of my initiatives, this led to her setting up daily meetings with me just to discuss the new direction dictated by the designs.

Thus, I was able to gather requirements for the business analysts to write stories and to begin our work.

PROTOTYPE

With the help of the client-side junior designer, we created wireframes, reviewed them, and iterated daily with the business analysts, development team, and product owner. Then, we applied the company design system to build a prototype.


the U X and dev workflow
the U X and dev workflow

Results

Despite designing the prototype mobile first, the team still decided to build the desktop version first because it was more out of the box.

Just by combining all 5 applications together into 1, this product decreased the amount of digital housekeeping of agents by around 50%.

With the automatic marketing drip campaigns that were managed in the app, prospect engagement increased by around 300% and lead churn decreased by 30% now that they are regularly receiving emails.

Most importantly, in-person meetings between agents and their prospects also increased by around 30% now that they can easily track and reach out to them.

CLIENT FEEDBACK

“JK is a great listener meaning he hears what we describe, asks questions to ensure he understands and comes back with options to review. His quantity and quality of work is stellar! I have benefited from having someone like JK in the team because he 'gets it' , I am not constantly repeating and reviewing the same things. We are able to quickly make decisions and move on. There will definitely be a void in the team when he rolls off.”
-Product owner

“JK, you will be missed. And hoping you do come back. Your agility during our elaborations is so great and your responsiveness is awesome.”
-Lead business analyst